In this article:
It is possible for a client to challenge a credit card payment once it has been made, requesting that their credit card provider reverse a payment on their card. There are various stages to a dispute and you as the person who received the payment may be asked for details of what the payment is for and you have the option to contest a challenge.
What Is a Dispute?
A dispute generally occurs when a customer is unsatisfied or unfamiliar with a payment charged to their card and contacts their issuing bank for more information or to force-refund the transaction. Disputes affect merchants of all varieties and can have a major impact on their bottom-line.
When a dispute occurs, the merchant generally has the opportunity to accept liability (or voluntarily concede to the dispute) or respond to the issuing bank with compelling evidence validating the transaction (representment). The cardholder’s issuing bank will make the final determination based on the evidence provided by both sides, and merchants should use this guide to understand the dispute process and how they can respond.
Regardless of the outcome, as the merchant, you will be liable for non-refundable processing fees when a dispute is initiated against you.
Definitions
| Key Terms | Definition |
| Cardholder | The client that is disputing a transaction |
| Merchant | You, or the law firm who provided the services being disputed |
| Issuing Bank | The bank that issued the card to the client (i.e. the cardholder’s bank) |
| Card Brand | The card brand the client’s card is associated with (Visa, Mastercard, Amex etc.) |
| Representment | The response a merchant sends to the issuing bank when a transaction is disputed |
Dispute Cycles
Although the official terminology varies slightly depending on the card brand, this is how each of these unique dispute cycles are referred to within Actionstep Payments & Portal. Depending on the dispute cycle, there are different actions available for the merchant to take, and different potential outcomes of the dispute.
Retrieval
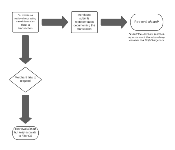
A retrieval is when the cardholder contacted their issuing bank requesting more information about a transaction, but did not request a forced-refund of the transaction. This means the cardholder simply does not recognize the merchant’s name or the transaction as it appears on their statement and would like clarification. Therefore, the issuing bank initiates a retrieval and requests that the merchant provide documentation verifying the transaction details.
Because a retrieval is not an actual chargeback of the payment, no funds are deducted from the merchant’s Actionstep Payments balance during this dispute cycle. However, merchants still have the opportunity (and are recommended) to send a representment with relevant documentation clarifying the transaction details.
If a merchant fails to respond to a retrieval it may escalate to a chargeback. If escalated to a chargeback, the merchant will notice a new dispute in Actionstep Payments portal, with Cycle status of First Chargeback.
Although a retrieval may escalate to a chargeback, it is not a pre-requisite step for the cardholder. In simple terms, a cardholder may skip the retrieval cycle altogether and initiate a chargeback from the onset.
Dispute Cycle | Merchant Actions | Possible Outcomes | Card Brands |
Retrieval |
|
|
|
This diagram illustrates the processing flow for a retrieval dispute. (You can click on the image to enlarge it.)

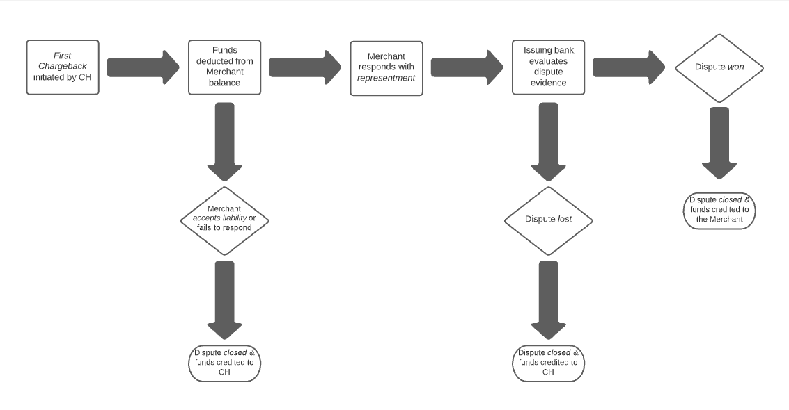
First ChargebackA First Chargeback occurs when a cardholder seeks a forced-refund from their issuing bank for a transaction that they are disputing. There are numerous reasons that can cause a cardholder to initiate a chargeback, and during the First Chargeback cycle, the merchant’s response options are:
- Accept liability or voluntarily concede to the dispute and the held funds are credited to the cardholder.
Representment or send compelling evidence to the issuing bank representing their side of the dispute and validating the payment
Ultimately, the cardholder’s issuing bank will determine the outcome of a First Chargeback based on the evidence provided by both sides.
When a First Chargeback is initiated against a merchant, the funds are immediately deducted from their balance and held until the issuing bank makes a final determination. If the merchant does not have sufficient offsetting transactions or funds in their Available Balance, their bank account may be debited to cover the disputed amount.
If the merchant ultimately wins the dispute, the funds will be returned to their balance (less any non-refundable fees associated with disputes).
Dispute Cycle | Merchant Actions | Possible Outcomes | Card Brands |
Retrieval |
|
|
|
This diagram illustrates the process flow for the most common dispute scenario, a First Chargeback.

Pre-Arbitration/Second Chargeback
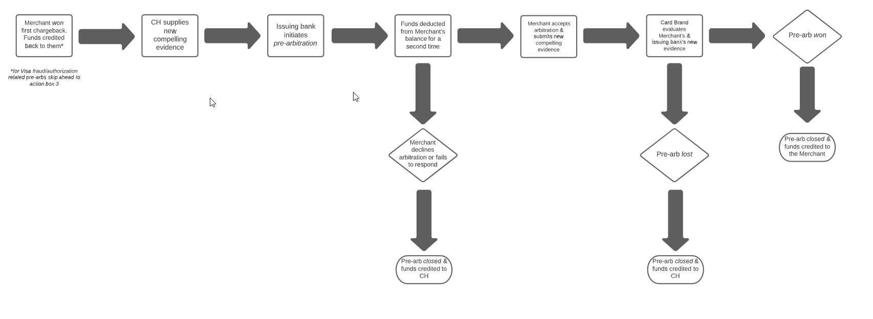
When a payment is disputed and the issuing bank rules in favor of the merchant during the First Chargeback cycle (won), the cardholder still has the opportunity to present new evidence to the issuing bank that could result in a second chargeback of the same transaction. This is commonly referred to as Pre-Arbitration. When this occurs, the issuing bank and the merchant—should they choose to accept arbitration—send their respective new evidence to the card brand to arbitrate the dispute.
After the merchant won the First Chargeback, the relevant funds were credited back to their Actionstep Payments balance (less any non-refundable dispute fees). If a subsequent Pre-Arbitration occurs, the funds will, once again, be immediately deducted from the merchant’s Actionstep Payments balance and held pending the Card Brand’s Pre-Arbitration decision.
If they do not have sufficient offsetting transactions or funds in their Available Balance, their bank account may be debited to cover the disputed amount. If the merchant ultimately wins the Pre- Arbitration dispute, the funds will be returned to their Actionstep Payments balance (less any non-refundable fees associated with pre-arbitration disputes).
Although the official terminology for a second chargeback varies depending on the Card Brand, this dispute cycle is universally referred to as Pre-Arbitration within the Actionstep Payments Platform.
During this cycle, if the merchant accepts arbitration they will work directly with the relevant Card Brand to reach a resolution. Therefore, Pre-Arbitration responses cannot be submitted in the Actionstep Payments Portal. Instead, our Support team will assist you with the relevant Card Brand specific process should the need arise for you to respond to a Pre-Arbitration dispute.
If a merchant chooses to accept arbitration (i.e. submit a representment) they will be subject to additional arbitration fees that vary depending on the Card Brand. Arbitration fees can be very costly, and often exceed the amount of the original transaction.
Therefore, we suggest merchants only pursue arbitration representment if they have extremely compelling evidence in their favor and they’ve confirmed with the Card Brand they are working with what the fees associated with the arbitration process will be.
Dispute Cycle | Merchant Actions | Possible Outcomes | Card Brands |
Pre-Arb/Second Dispute |
|
|
|
This diagram illustrates the process flow for pre-arbitration disputes.

Was this article helpful?
That’s Great!
Thank you for your feedback
Sorry! We couldn't be helpful
Thank you for your feedback
Feedback sent
We appreciate your effort and will try to fix the article